站内搜索
|
网站地图
|
中文
English
用户名
:
密码
:
*
微信公众号:RUN 闰试
首页
公司介绍
传感器
振动台&激振器
超声波测厚仪
应用案例分享
询价留言
在线支付
更多产品推荐
公司新闻
本月促销
首页显示
人才招聘
首页
>
本月促销
> 内容
详细介绍
分类:
本月促销
编号:
T-1
价格:
¥3000.00
简介:
知识技能培训
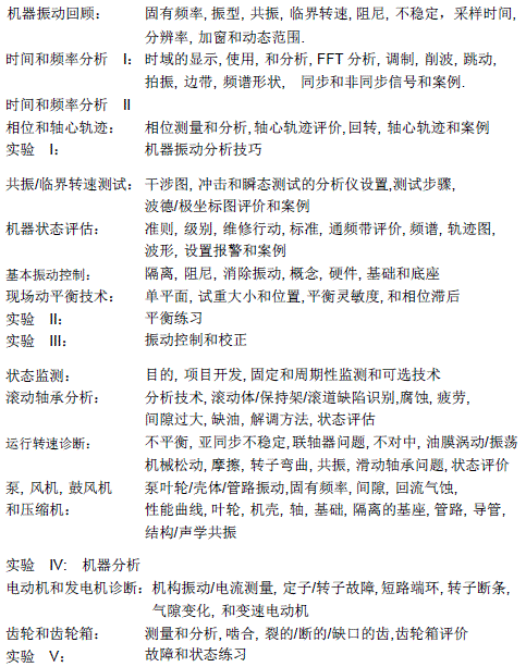
振动分析师 CAT II 培训内容
振动分析师 CAT III 的培训内容
选购的商品共:
0
种
总计:
¥0.00
网站动态
imcFAMOS信号分析处理软件
本周直播回顾: imcFAMOS微
电动车创新电子测量解决
免费试用 imcFAMOS(限高
imc FAMOS 7.1 新功能介绍
imc FAMOS 7.0 软件样本
imc FAMOS 7.0 新功能介绍